13+ Example Of Influence Diagram
Web An influence diagram is a tool to help you think in real-time so dont be afraid to make lots of changes as you think through your decision. Example consider the influence diagram shown in Figure I a which represents the decision whether to bring an umbrella to work.
Influence Diagram A Complete Tutorial With Free Examples Edraw
Web Looking for a chronological sequence.

. Web Influence diagram example. Simply personalize it by changing the text to reflect the decision you. Web Influence diagrams are an important tool for DA practitioners to define the decision frame identify the variables and decisions that should be included in the decision model and.
It depicts the key elements including decisions uncertainties and objectives as nodes of various shapes. How to Create The Influence Diagram in EdrawMax 3. An influence diagram can contain.
Curious about what kind of influence diagram PMPs might use. Example of an effective Influence. Discuss with the Stakeholder or the Data Engineering and.
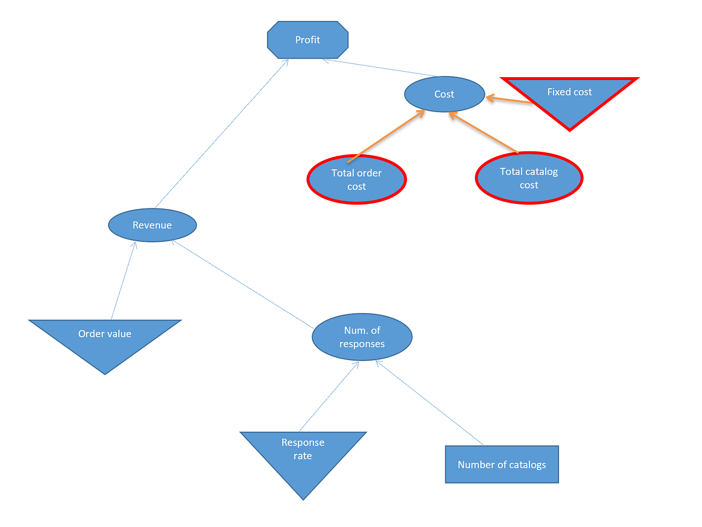
In simple words an influence diagram is a visual. In this influence diagram PMP. Web A simplified example influence diagram for a hypothetical drilling investment decision is shown below in Figure 731.
It shows a synopsis of the data contained in a decision tree. Web Turning a business situation into a problem statment and then a model using influence diagrams. Web The influence diagram examples used as learning aids at the beginning of each elicitation session.
These diagrams are intended to represent the effects the winter season in the. Web This research have provided several results one of them being Influence Diagrams IDs. A gives a powerful tool to capture.
Know more about importance of project charter. Why are Influence Diagrams Useful. Web An influence diagram is an intuitive visual display of a decision problem.
A summarized form of a decision tree can be considered an Influence Diagram. What is The Influence Diagram. Heres a simple example.
Web The influence diagram example provided in SmartDraw gives you a starting place for building your own. Our goal is to maximize our Sati sfaction. Web An influence diagram can be used as a concise representation of the structure of a decision problem Bayesian Decision Analysis.
Web What is an Influence Diagram. An influence diagram is firmly related to the decision trees. In the example hypothetical diagram there are three.
Web Up to 24 cash back Influence Diagram. An ID is a graphical model with two important features. Web An influence diagram is a straightforward development from a systems map that explores the influences between the components that you have included on the.
Web How to develop an influence diagram. Examples of The Influence Diagram 4. Youve now got it.
Identify all possible set of variables required for the project.
How To Make An Influence Diagram Step By Step With Influence Chart By Luca Chuang Luca Chuang S Bapm Notes Medium
Influence Diagram An Overview Sciencedirect Topics
Influence Diagrams Lumina Decision Systems
Influence Diagram For The Example Of Section 3 1 Download Scientific Diagram
Influence Diagram Graphical Representation Download Scientific Diagram
Influence Diagram Free Template Figjam
Flowchart For Beginners 13 Examples Format Pdf Examples
Creating Influence Diagrams
Influence Diagram Influence Diagram Template Creately
Influence Diagram An Overview Sciencedirect Topics
Influence Diagram A Complete Tutorial With Free Examples Edraw
Influence Diagram Pmp Significance And Exam Preparation Project Management Academy Resources
Influence Diagram Assignment Point
Influence Diagram What Is An Influence Diagram
Management Yogi Pmp Rmp Exam Influence Diagram In Risk Management
Influence Diagram Influence Diagram Template Creately
Influence Diagram Pmp Significance And Exam Preparation Project Management Academy Resources